• 梦到打仗是什么意思_梦见战争预示什么

    梦到打仗是什么意思_梦见战争预示什么

    宇宙百科 2025-10-13

    一、梦境中的“战争”到底在表达什么? 很多人在半夜惊醒后,脑海里还回荡着枪炮声、逃难的人群、倒塌的房屋。醒来后第一反应往往是:梦到打仗是什么意思? 其实,梦境里的战争并不一定是灾难的预告,更多时候是...

  • 天蝎男本周运势如何_天蝎男感情走向

    天蝎男本周运势如何_天蝎男感情走向

    宇宙百科 2025-10-13

    天蝎男本周运势如何? 整体基调:暗流涌动,机会与考验并存。事业、感情、财富三线齐发,但关键在“稳”。 --- 本周星象对天蝎男的核心影响 火星合相冥王星:行动力爆棚,却也容易冲...

  • 属猪和属鼠的合不合_生肖配对婚姻分析

    属猪和属鼠的合不合_生肖配对婚姻分析

    宇宙百科 2025-10-13

    属猪和属鼠到底合不合?从生肖六合、三合、六冲、六害等维度看,猪与鼠既不相冲也不相合,属于“中等偏吉”的组合。若想真正判断两人是否适合,还需结合八字、性格、价值观等。下面用问答形式拆解。(图片来源网络,...

  • 今日麻将运势如何_提升牌运的风水秘诀

    今日麻将运势如何_提升牌运的风水秘诀

    宇宙百科 2025-10-13

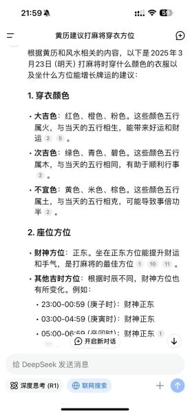
    一、今日麻将运势如何?先看天时地利 问:今天到底适不适合上牌桌? 答:先看农历,今日为乙巳日,木火相生,主“动中求财”,牌桌之上宜主动出击,不宜死守。再看时辰,申时(15:00-17:00)与子时...

  • 五行相生_属相相冲如何化解

    五行相生_属相相冲如何化解

    宇宙百科 2025-10-13

    五行相生到底是什么? 五行相生,即木生火、火生土、土生金、金生水、水再生木,形成一个循环不息的能量链条。它不仅是古代哲学对自然规律的抽象,也被广泛应用于中医、风水、命理与合婚。 自问:为什么五...

  • 梦到跑了一晚上_为什么会一直跑

    梦到跑了一晚上_为什么会一直跑

    宇宙百科 2025-10-13

    “昨晚梦见自己跑了一整夜,醒来却更累。” 这样的体验很多人都有,但背后的原因却鲜有人深究。下面用问答式拆解,帮你一次性读懂这场“夜跑”到底在暗示什么。 梦里的“跑”到底在跑什么? 先问...

  • 八字小孩走财运_孩子几岁发财最旺

    八字小孩走财运_孩子几岁发财最旺

    宇宙百科 2025-10-13

    孩子几岁发财最旺?八字里出现财星、大运走到财地、流年再逢生扶,便是“小财神”降临的信号。但真正的“旺”并非指孩子马上拥有百万存款,而是指他/她在那个阶段最容易获得资源、机会、长辈馈赠,甚至表现出惊人的...

  • 猴宝宝父母属相相冲怎么办_猴宝宝父母属相最佳配对

    猴宝宝父母属相相冲怎么办_猴宝宝父母属相最佳配对

    宇宙百科 2025-10-13

    很多准爸妈在备孕前都会查一查:猴宝宝父母属相相冲怎么办?猴宝宝父母属相最佳配对又是什么?其实,生肖只是传统文化中的参考,真正影响孩子一生的,还是父母的教养方式与家庭氛围。不过,既然大家关心,我们就把常...

  • 眉尾下垂会影响财运吗_眉尾散乱如何聚财

    眉尾下垂会影响财运吗_眉尾散乱如何聚财

    宇宙百科 2025-10-13

    一、面相学里的“眉尾”到底指哪里? 很多人把整条眉毛都叫“眉”,其实面相师看的是三个分段:眉头、眉坡、眉尾。 眉尾=眉毛外三分之一,终点在太阳穴与发际线之间。它主管一个人三十岁以后对金钱的态度、守...

  • 2015年射手座运势详解_射手座2015年运势如何

    2015年射手座运势详解_射手座2015年运势如何

    宇宙百科 2025-10-13

    2015年射手座运势如何?一句话概括:木星全年坐镇本命宫,带来扩张、幸运与自我升级,但土星在事业宫考验耐力,感情与金钱领域则因日月食触发关键转折。(图片来源网络,侵删) 木星本命宫:全年...