• 手机三包法退换货条件_手机保修期多久

    手机三包法退换货条件_手机保修期多久

    宇宙百科 2025-09-08

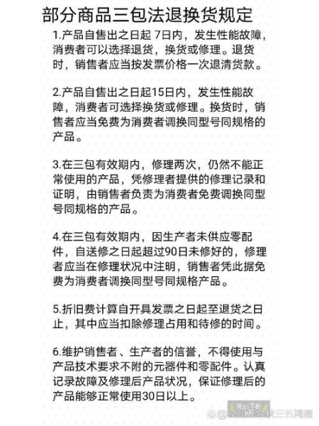
    手机三包法退换货条件:自开具发票之日起7日内出现性能故障可退可换;15日内可换;整机保修期不少于1年,主要部件不少于2年。(图片来源网络,侵删) 一、什么是手机三包法? 手机三包法是《...

  • 手机号查快递怎么查_手机号能查到快递吗

    手机号查快递怎么查_手机号能查到快递吗

    宇宙百科 2025-09-08

    一、手机号查快递到底行不行? 答案是:可以,但有限制。国内主流快递公司(顺丰、中通、圆通、韵达、申通、极兔、京东物流等)在官方 App、小程序或官网都提供“手机号查快递”功能,前提是该手机号在寄件或...

  • 监狱里可以玩手机吗_监狱手机管理规定

    监狱里可以玩手机吗_监狱手机管理规定

    宇宙百科 2025-09-08

    不可以。按照我国现行《监狱法》及司法部相关细则,**服刑人员一律不得持有、使用手机**。所有通信需求须通过监狱统一设置的亲情电话、视频会见或书信完成。若发现私藏手机,将被视为严重违纪,可能面临扣分、禁...

  • 手机app怎么下载_安卓和苹果手机下载步骤

    手机app怎么下载_安卓和苹果手机下载步骤

    宇宙百科 2025-09-08

    一、为什么有人总下不到正版APP? 很多用户搜索“手机app怎么下载”时,往往遇到山寨软件、捆绑广告、甚至恶意扣费的问题。根本原因是没有分清官方渠道与第三方市场的区别。(图片来源网络,侵删)...

  • wegame手机客户端怎么下载_wegame手机客户端闪退怎么办

    wegame手机客户端怎么下载_wegame手机客户端闪退怎么办

    宇宙百科 2025-09-08

    一、wegame手机客户端怎么下载?官方渠道与注意事项 很多新手玩家一上来就在搜索引擎里输入“wegame手机客户端怎么下载”,结果跳出一大堆第三方链接,既担心病毒又害怕下到盗版。其实最稳妥的只有两...

  • oppo云服务登录手机版怎么找回密码_oppo云服务登录手机版安全吗

    oppo云服务登录手机版怎么找回密码_oppo云服务登录手机版安全吗

    宇宙百科 2025-09-08

    oppo云服务登录手机版怎么找回密码? 忘记密码时,**不要反复尝试错误密码**,否则账户会被临时锁定。下面给出三种官方认可的找回路径,按紧急程度排序:(图片来源网络,侵删) 路径一:手机端“...

  • 手机遥控器怎么用_手机遥控器失灵怎么办

    手机遥控器怎么用_手机遥控器失灵怎么办

    宇宙百科 2025-09-08

    一、手机遥控器到底怎么用?三步搞定 很多人拿到新手机后,发现包装里没红外头,却宣传“万能遥控”。**第一步确认硬件**:只有带红外发射器(IR Blaster)的机型才能直接遥控家电,例如小米11、...

  • 手机存储满了怎么办_如何清理手机内存

    手机存储满了怎么办_如何清理手机内存

    宇宙百科 2025-09-08

    手机为什么会突然提示“存储空间不足”? 很多用户凌晨刷短视频时,屏幕顶端突然弹出“存储空间不足”的红色警告,第一反应往往是“我明明没装几个 App”。其实,系统统计的是ROM 总占用率,而非单纯的应...

  • 手机闪退怎么解决_手机应用闪退修复方法

    手机闪退怎么解决_手机应用闪退修复方法

    宇宙百科 2025-09-08

    手机闪退怎么解决?先排查系统、应用、缓存、存储四大维度,再针对性操作即可。(图片来源网络,侵删) 一、为什么手机会突然闪退?常见诱因拆解 闪退不是单一故障,而是多种因素叠加的结果。...

  • 手机膜什么膜最好_钢化膜和水凝膜哪个更耐用

    手机膜什么膜最好_钢化膜和水凝膜哪个更耐用

    宇宙百科 2025-09-08

    买手机膜时,90%的人都在纠结同一个问题:手机膜什么膜最好?钢化膜和水凝膜哪个更耐用?答案并不唯一,关键取决于你的使用场景、手感偏好与预算。下面用问答+实测的方式,帮你拆解每一种膜的优缺点,让你花最少...