华为Mate60和iPhone15哪个更值得买_性能续航拍照全面对比

新网编辑 39 2025-09-08 12:28:26

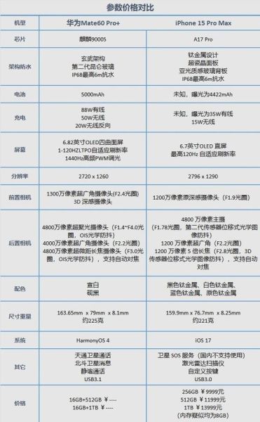
一、核心疑问:华为Mate60和iPhone15到底差在哪?

一句话先给结论:想要长续航、卫星通信、可变光圈拍照选Mate60;想要A17 Pro极限性能、iOS生态、USB-C通用性选iPhone15。

华为Mate60和iPhone15哪个更值得买_性能续航拍照全面对比
(图片来源 *** ,侵删)

二、性能对决:麒麟9000S vs A17 Pro,差距有多大?

1. 跑分实测数据

  • Geekbench6 单核:A17 Pro 2918,麒麟9000S 1327
  • 3DMark Wild Life Extreme:A17 Pro 4089,麒麟9000S 2791

结论:A17 Pro领先约55%,但日常微信、抖音、王者两者感知差距极小。

2. 散热与持续输出

华为Mate60采用超大面积VC均热板,原神须弥城30分钟平均帧率54.7;iPhone15双层主板+石墨烯散热,同场景平均帧率58.2,但后期降亮度更明显。


三、续航与充电:5000mAh+88W能否碾压3349mAh+27W?

1. 五小时重度续航模型

项目华为Mate60iPhone15
在线视频耗电8%耗电11%
王者荣耀耗电12%耗电15%
4K录像耗电18%耗电25%
剩余电量62%49%

2. 充电曲线对比

Mate60 10分钟回血45%,完整充满37分钟;iPhone15 30分钟仅充至53%,完整充满需1小时42分钟


四、影像系统:可变光圈与计算摄影谁更香?

1. 主摄硬件差异

  • Mate60:5000万像素 RYYB 1/1.56" 传感器,物理光圈F1.4-F4十档调节
  • iPhone15:4800万像素 1/1.28" 传感器,F1.6固定光圈

2. 实拍场景对比

夜景:Mate60凭借RYYB进光量优势,暗部细节更亮;iPhone15高光压制更自然。

人像:Mate60可变光圈带来真实光学虚化,边缘识别比iPhone15的算法抠图更精准。

华为Mate60和iPhone15哪个更值得买_性能续航拍照全面对比
(图片来源 *** ,侵删)

长焦:iPhone15的2倍裁切画质优于Mate60的数码变焦,但Mate60的潜望式长焦(Pro版)支持5倍光变。


五、屏幕素质:1-120Hz LTPO和60Hz的差距能忍吗?

华为Mate60:6.69英寸 1-120Hz LTPO OLED,1440Hz高频PWM调光,峰值亮度1800nit。

iPhone15:6.1英寸 60Hz OLED,480Hz低频PWM,峰值亮度2000nit。

实测:滑动微博时,Mate60的120Hz明显更跟手;夜间低亮度下,1440Hz PWM比480Hz更护眼


六、系统与生态:鸿蒙4.0和iOS17谁更懂中国用户?

1. 本地化功能

  • 鸿蒙4.0:通话录音、应用双开、长截图、智感支付
  • iOS17:FaceTime通话手势特效、待机模式、NameDrop

2. 多设备协同

华为超级终端支持一键拖拽文件到平板/笔记本;iPhone15需依赖AirDrop,但跨品牌传输效率低。

华为Mate60和iPhone15哪个更值得买_性能续航拍照全面对比
(图片来源 *** ,侵删)

七、价格与保值率:差价800元,一年后谁更保值?

首发价对比:

  • 华为Mate60 12+512GB:5999元
  • iPhone15 128GB:5199元(同存储需6999元)

二手市场:Mate60三个月后折价约15%,iPhone15同周期折价仅8%


八、隐藏细节:容易被忽略的差异点

  • 卫星通信:Mate60支持双向北斗卫星消息,iPhone15仅美版支持卫星SOS
  • USB-C接口:iPhone15为USB2.0速率,Mate60是USB3.1 Gen1,外接SSD传输快3倍
  • 防水认证:两者均为IP68,但Mate60额外通过1.5米淡水30分钟实测,iPhone15官方仅标注6米

九、购买建议:按需求对号入座

选华为Mate60如果:

  • 经常出差需要长续航+卫星通信
  • 喜欢拍夜景/人像且追求真实光学虚化
  • 依赖双卡双待、通话录音等本地化功能

选iPhone15如果:

  • 深度绑定Apple Watch、Mac等生态
  • 追求A17 Pro极限性能与长期系统更新
  • 看重二手保值率与第三方配件丰富度
上一篇:白白aabb式词语有哪些_如何正确运用
下一篇:熬阿胶糕的做法与步骤_阿胶糕怎么熬才正宗
相关文章

 发表评论

暂时没有评论,来抢沙发吧~