澳洲雇主担保移民条件_如何满足186签证要求

新网编辑 39 2025-09-08 04:48:38

186签证是什么?为什么它被称为“一步到位绿卡”

186 Employer Nomination Scheme Visa,简称ENS,是澳洲 *** 为弥补本地技术短缺而推出的永久居留签证。与482临时签证不同,186直接给PR,无需再转永居,因此被坊间称为“一步到位绿卡”。

澳洲雇主担保移民条件_如何满足186签证要求
(图片来源 *** ,侵删)

它有三个分支:

  • Direct Entry Stream:适合从未在澳洲工作过的海外技术人才。
  • Temporary Residence Transition Stream:已在雇主旗下持有482签证满3年,可转186。
  • Labour Agreement Stream:针对特定行业协议,如肉类加工、老年护理。

186签证官方条件拆解:雇主与申请人各自要做什么

雇主端硬性指标

  1. 合法且积极运营:公司需在澳洲注册,过去两年持续报税。
  2. 提名职位在MLTSSL清单:中长期职业列表,且职位真实存在。
  3. 支付培训金SAF Levy:年营业额低于一千万澳币交3,000澳元,高于则交5,000澳元。
  4. 市场薪资测试:开出的年薪不得低于该职位澳洲本地同等员工的年薪,且不低于73,150澳元(2024年7月更新)。

申请人端硬性指标

  1. 年龄45周岁以下:少数情况可豁免,如大学副教授、科学家或年薪达到167,500澳元。
  2. 职业评估:除部分豁免职业外,必须通过对应评估机构,如IT类走ACS,工程师走EA。
  3. 雅思4个6或同等:PTE、托福、CAE均可,成绩三年内有效。
  4. 三年 *** 相关经验:可累计境内外,但必须是post-qualification,即拿到学历后的经验。

常见疑问:三年经验怎么算? *** 、自雇、远程工作是否认可?

问:每周只工作20小时,但持续了六年,能折算成三年 *** 吗?
答:不可以。移民局以每周38小时为基准,20小时只能按0.5倍折算,需补足至等同三年 *** 。

问:自雇经历如何证明?
答:需提供公司注册文件、公司银行流水、客户合同、税单(BAS)及会计师信,证明你确实从事提名职业。

问:远程为海外公司服务,但人在澳洲境外,算相关经验吗?
答:只要职业与提名职位高度相关,且能提供工资流水、合同、社保或完税证明,移民局同样认可。


雇主担保流程时间线:从Job Offer到绿卡要多久?

阶段周期关键动作
雇主资格1–4周递交Standard Business Sponsorship,获批后有效期五年
职位提名8–12周提交Nomination,同步进行劳动力市场测试LMT
签证申请6–12个月体检、无犯罪、补料

整体周期约9–15个月,若材料齐全、雇主资质强,可缩短至半年。

澳洲雇主担保移民条件_如何满足186签证要求
(图片来源 *** ,侵删)

容易被忽视的三条“隐形门槛”

  • 公司财务健康度:移民局会抽查最近两年财报,亏损过高可能被质疑“无法持续雇佣”。
  • 职位真实性:若公司过去从未 *** 过类似岗位,需提交组织架构图、业务增长说明,甚至客户合同。
  • 无歧视劳动力证明:雇主需展示 *** 广告覆盖澳洲本地求职者,且面试记录完整,避免“只走形式”。

如何提升成功率?律师圈内部常用的五个技巧

  1. 提前做职业评估:部分评估机构审理长达16周,先拿到评估函再谈Offer,可节省整体时间。
  2. 锁定Regional Office:南澳、塔州等地签证官配额充足,审理速度普遍比悉尼、墨尔本快30%。
  3. 工资结构拆分:把部分收入设计成奖金或养老金,既满足市场薪资,又降低雇主现金压力。
  4. 使用优先审理通道:若雇主获得Accredited Status,提名阶段可快至5天获批。
  5. 同步递交配偶副申:主副申一起体检、一起补料,避免二次审核。

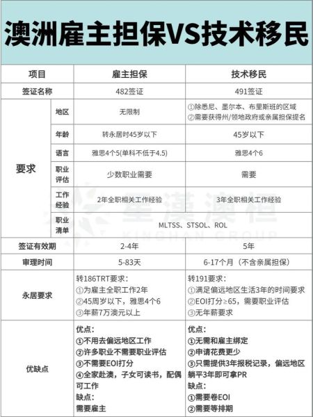
186与482、494的对比:到底选哪条路?

维度186482494
签证性质永久临时2–4年临时5年
职业清单MLTSSLSTSOL+MLTSSLROL+MLTSSL
工作经验3年2年3年
转永居无需满3年转186满3年转191
地区限制除悉尼、墨尔本、布里斯班外

若你已拿到符合MLTSSL的Job Offer且雇主愿意直接担保,186永远是更优解;若职业只在STSOL,则先482后186;愿意在偏远地区工作且想额外加5分,可考虑494。


拒签案例复盘:年薪差500澳元导致全家绿卡泡汤

2023年,一位软件工程师拿到悉尼一家金融科技公司Offer,年薪92,000澳元,高于市场薪资数据91,500澳元。递交提名后,签证官调取了澳洲统计局最新数据,发现同地区同职位中位数已涨至92,500澳元,结果以“未满足市场薪资”为由拒签。雇主重新调整合同至93,000澳元并补充季度奖金说明,二次递交才获批。

教训:市场薪资每年7月更新,务必用递交当月的最新数据,并预留至少2%的缓冲。


2024政策风向:T *** IT上调与优先行业清单

从2024年7月起,Temporary Skilled Migration Income Threshold(T *** IT)将从70,000澳元提高到73,150澳元,所有新递交的186提名必须满足新标准。此外,内政部公布优先审理行业:

  • 老年护理
  • *** 安全
  • 可再生能源工程师
  • 儿科医生

若你的职业恰好在上述领域,可要求雇主申请Priority Migration Skilled Occupation List (PMSOL) 通道,审理速度有望再提速50%。

澳洲雇主担保移民条件_如何满足186签证要求
(图片来源 *** ,侵删)
上一篇:移民美国有什么好处_移民美国值得吗
下一篇:迈阿密移民条件_迈阿密移民费用
相关文章

 发表评论

暂时没有评论,来抢沙发吧~