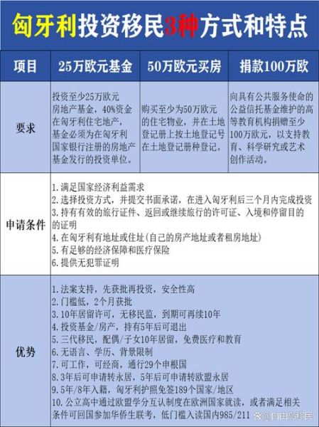
目前官方通道只有“Guest Investor Program”(简称GIP),它把以往国债、房产、基金等杂糅方案统一成单一基金认购模式。申请人只需向匈牙利央行注册的合格房地产基金投入25万欧元并持有至少5年,即可一步到位拿到10年长居卡,到期可再续10年。

| 阶段 | 时间 | 关键动作 |
|---|---|---|
| 1. 预评估 | 1-3个工作日 | 律师审核资产文件,出具可行性报告 |
| 2. 基金认购 | 1周 | 签署认购协议,资金汇入托管账户 |
| 3. 递交申请 | 2-4周 | 预约匈牙利驻华使领馆,录入指纹 |
| 4. 获批领卡 | 45-60天 | 移民局签发10年长居卡,邮寄或自取 |
| 对比维度 | 匈牙利 | 希腊 | 葡萄牙 |
|---|---|---|---|
| 更低投资额 | 25万欧基金 | 25万欧房产(涨价至50万欧) | 50万欧基金 |
| 居住要求 | 无 | 无 | 每年7天 |
| 身份属性 | 10年长居 | 5年永居 | 2+2+2居留 |
| 退出周期 | 5年可赎回 | 与房产绑定 | 6年后可退出 |
A:官方文件仅要求显示资产,无需提供税单或收入证明,资金路径清晰即可。
A:配偶、未成年子女、经济依赖的成年子女(18-25岁在读)均可同步获批,无需追加投资。
A:持长居卡在匈牙利连续居住8年、通过基础语言考试即可申请入籍,无资产追加要求。
A:若未满5年赎回基金,移民局将撤销长居卡;满5年后赎回不影响身份。
---匈牙利国会已明确把GIP写入《第三国公民入境与居留法》,至少2026年底前不会调整投资额。但受欧盟整体压力,未来可能增加语言或居住要求,越早递交越能锁定现行宽松条款。

发表评论
暂时没有评论,来抢沙发吧~