移民美国L1签证条件_L1转绿卡流程

新网编辑 37 2025-09-08 02:36:19

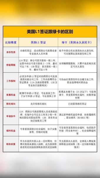
L1签证到底是什么?

L1是美国移民局为跨国企业高管、经理或拥有专业知识的员工设立的非移民工作签证,允许他们将海外经验直接带到美国分公司、子公司或关联公司。与H-1B抽签不同,L1全年可申请,无名额限制,因此成为企业高管和技术骨干赴美“快车道”。

移民美国L1签证条件_L1转绿卡流程
(图片来源 *** ,侵删)

L1A与L1B的核心区别

  • L1A:面向经理与高管,最长可延至7年,后续转EB-1C绿卡优势明显。
  • L1B:面向专业知识人才,最长5年,转绿卡通常走EB-2或EB-3。

自问:我属于哪一类?
答:若你直接管理至少两层下属或制定部门级决策,就是L1A;若你掌握公司独有技术、流程或产品知识,则归L1B。


申请L1签证的硬条件

对公司的要求

  1. 海外公司与美国公司必须存在母子公司、姐妹公司或关联公司关系。
  2. 美国公司需有真实办公场所,可租可买,但不能是虚拟地址。
  3. 美国公司持续运营满一年以上,才能为高管申请EB-1C绿卡。

对个人的要求

  1. 过去三年中至少连续一年在海外关联公司担任高管、经理或专业知识岗位。
  2. 赴美后仍须从事相同或更高层级的工作。
  3. 具备英文沟通能力,虽无强制分数,但面签时能自如应答。

L1转绿卡的两条主流路径

路径一:EB-1C跨国高管绿卡

适合L1A持有人,核心优势是无劳工证无排期(中国大陆出生申请人目前表B已排到)。

  • 之一步:美国公司运营满一年后即可递交I-140。
  • 第二步:I-140获批后,境内直接交I-485调整身份,或境外走领事程序。
  • 第三步:面试通过后拿十年永久绿卡

路径二:EB-2/EB-3技术移民

适合L1B持有人,需经历PERM劳工证阶段,排期约3-5年。

  • PERM:美国公司需证明无法 *** 到合格美国员工
  • I-140:PERM获批后递交,锁定优先日。
  • I-485:排期到后递交,完成体检与面试。

时间线对比:L1A vs L1B

阶段L1A+EB-1CL1B+EB-2/3
L1首次获批15天加急15天加急
美国公司运营1年后即可启动EB-1C随时启动PERM
绿卡排期目前无排期约3-5年
总时长最快2-3年通常5-7年

面签高频问题与回答模板

Q:为什么必须派你去美国而不是当地 *** ?
A:我掌握公司独有的供应链优化系统,该系统已帮助总部节省18%成本,美国分公司急需此技术提升竞争力。

Q:美国公司目前有多少员工?
A:已有12名 *** 员工,包括3名经理,符合EB-1C对组织架构的要求。

移民美国L1签证条件_L1转绿卡流程
(图片来源 *** ,侵删)

常见拒签原因与对策

  • 公司关系证明不足:提前准备股权结构图、审计报告、共同董事会名单。
  • 职位描述模糊:用百分比量化管理职责,例如“80%时间用于制定区域市场策略”。
  • 一年海外工作经历被质疑:提供社保、税单、工资流水三重证据。

如何加速审批?

  1. 递交PP加急(Premium Processing),15天内出结果。
  2. 使用 blanket L1:若公司已获批集体调职资格,个人材料简化。
  3. 律师提前做内部审档,确保所有文件一次性递交。

L1配偶与子女的福利

L2配偶可直接申请EAD工卡,不受行业限制;子女可免费就读公立学校,无需另申F-1。全家享受本地学费待遇,大学阶段节省数万美元。


真实案例:从L1A到绿卡仅26个月

背景:深圳某智能硬件公司市场总监,2022年1月L1A获批赴美,德州奥斯汀设立子公司,首年营收120万美元,员工14人。2023年2月递交EB-1C I-140,同年8月获批,10月递交I-485,12月面试通过拿到绿卡。关键动作:首年即完成商业计划书承诺的70%销售额,并在面试时展示详细增长曲线。


下一步行动清单

  1. 确认公司股权结构,准备公证翻译
  2. 梳理个人三年税单,确保海外一年经历无缝衔接
  3. 预约移民律师做资格评估,制定L1A或L1B策略。
  4. 同步启动美国办公室选址,签署一年以上租约
移民美国L1签证条件_L1转绿卡流程
(图片来源 *** ,侵删)
上一篇:山川旅游最佳时间_山川徒步路线推荐
下一篇:澳洲债券移民条件_澳洲债券移民怎么申请
相关文章

 发表评论

暂时没有评论,来抢沙发吧~