匈牙利投资移民新政策_2024申请条件与流程

新网编辑 31 2025-09-08 06:32:53

2024匈牙利投资移民到底改了什么?

2023年12月20日,匈牙利国会以压倒性票数通过了《第三国国民入境与居留法》修正案,官方公报编号2023/CLXXXVII。与旧政相比,**“25万欧元国债”彻底退出历史舞台**,取而代之的是**“访客投资者居留”**(Guest Investor Residence Permit)。新政将于**2024年7月1日**正式生效,但移民局已开放预评估通道,抢占名额成为当下最热门话题。

匈牙利投资移民新政策_2024申请条件与流程
(图片来源 *** ,侵删)

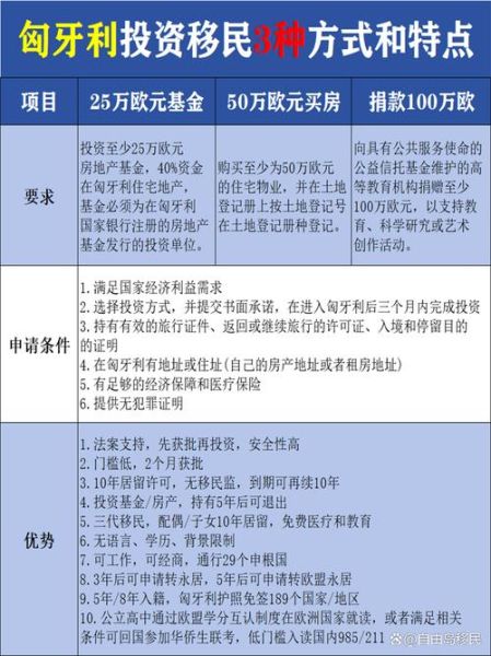
三种投资方式,哪一种更适合中国家庭?

1. 25万欧元房地产基金

  • 基金必须**在匈牙利国家银行注册**,且**至少40%资产投向住宅地产**。
  • 封闭期**5年**,到期后可赎回,不影响永居。
  • 适合人群:追求**资金流动性**、不想亲自打理房产的投资者。

2. 50万欧元直接购房

  • 房产需位于**匈牙利境内**,无区域限制,可一套或多套组合。
  • 购房后**5年内不得出售**,但可出租获取**年化4-6%**的租金收益。
  • 适合人群:计划**子女教育+资产保值**双重需求的家庭。

3. 100万欧元捐赠

  • 向匈牙利**公益信托基金会**一次性捐款,资金**不可退回**。
  • 审批时间**缩短至15个工作日**,最快**30天**可登陆。
  • 适合人群:高净值人群,追求**极简流程**与**身份备份**。

申请条件有哪些隐藏门槛?

官方文件看似宽松,实操中却暗藏细节:

  1. 主申请人年龄:18周岁以上,**无上限**,但超过65岁需额外购买医疗保险。
  2. 无犯罪记录:不仅限于国籍国,**过去10年居住超过6个月的国家**均需开具证明。
  3. 经济能力:除投资款外,需证明**每人至少1万欧元**的银行存款。
  4. 居住要求:**无硬性移民监**,但首次换卡需登陆匈牙利录入指纹。

2024申请流程时间线

阶段周期关键动作
预评估1-3天提交护照+资金来源解释表
投资15-30天完成基金认购/房产过户/捐赠
递交申请1天在匈牙利驻华使领馆录入生物信息
获批21-45天D类签证获批,登陆换卡

常见问题深度拆解

Q:配偶父母能一起申请吗?

A:**不可以**。新政仅允许**配偶及未成年子女**随行,父母需单独办理家庭团聚,需证明经济依赖关系。

Q:基金是否保本?

A:**法律不承诺保本**,但获批基金均有**匈牙利央行牌照**,历史违约率为0。建议选择**成立5年以上、资产管理规模超1亿欧元**的基金。

Q:拿到居留卡后能否工作?

A:**可以**。居留卡类型为**“访客投资者”**,无需额外申请工作许可,但雇主需向劳动局报备。


与希腊、葡萄牙黄金签证横向对比

  • 投资额:希腊25万欧元房产涨价至50万(2023年8月1日起),葡萄牙基金门槛50万欧元且关停房产选项。
  • 周期:希腊约6-8个月,葡萄牙8-12个月,**匈牙利最快30天**。
  • 续签:希腊需持有房产,匈牙利5年后**可赎回投资**。
  • 教育福利:匈牙利**公立学校免费**,且拥有**匈中双语学校**,希腊/葡语教学需额外语言适应。

2024年窗口期为何只有6个月?

根据欧盟施压,匈牙利移民局可能在**2025年1月1日**再次提高门槛,传闻包括:

匈牙利投资移民新政策_2024申请条件与流程
(图片来源 *** ,侵删)
  • 投资额统一上调至**50万欧元起**;
  • 增加**每年居住30天**的硬性要求;
  • 引入**语言考试**(基础匈牙利语A2)。

因此,**2024年7月-12月**成为政策红利期,已有超过**300组中国家庭**通过预评估锁定名额。


如何证明资金来源?移民局最认可的三种文件

  1. 银行流水:过去6个月账户余额持续覆盖投资额,**大额进账需附合同/发票**。
  2. 房产出售:提供**契税发票+过户回执**,若出售时间超过2年需补充评估报告。
  3. 公司分红:需提交**审计报告+股东决议+完税证明**,避免近期突击分红。

被拒签的三大真实案例警示

案例1:某申请人使用加密货币兑换欧元,因无法提供**交易所合规证明**被拒。

案例2:房产位于布达佩斯核心区,但**产权存在抵押贷款**,移民局要求**清偿后重新评估**。

案例3:主申请人曾在德国留学期间有**交通罚单未缴纳**,导致无犯罪记录出现**备注栏异常**。


后续如何转永居与入籍?

  • 永居:持居留卡满3年,通过**基础匈牙利语考试**(5分钟口语+认读26个字母)。
  • 入籍:8年内住满5年,通过**宪法知识考试**(可用中文笔试),**放弃原国籍**(实际操作中可保留)。
匈牙利投资移民新政策_2024申请条件与流程
(图片来源 *** ,侵删)
上一篇:手机在线一区怎么进_手机在线一区最新地址
下一篇:轻轻按怎么缓解眼疲劳_轻轻按的正确手法图解
相关文章

 发表评论

暂时没有评论,来抢沙发吧~